欢迎光临~
:400-800-8232、13922709440

新闻中心

显浩母婴救护车内部人性化设计设备完善适合急救的需要

内饰方面,该型救护车考虑舒缓病患情绪喷涂个性化贴心内饰,车内地板采用耐酸、碱,防火、防滑、防静电地板。带有背负式安全带的三人座长条椅。设备方面,救护舱配备一整套呼吸机、婴儿培养箱、胎儿监护仪、新生儿喉镜、电动吸引器等设备,整台车相当于一个移动式“急救病房”,能为医护人员对危重疾病孕产妇、新生儿进行随时监护,有效减少普通救护车转运途中出现的风险相对于其他同类型救护车,显浩V348母婴救护车在操作便捷性、人性化设计、设备完善度以及地理通达度等方面具有较明显优势。

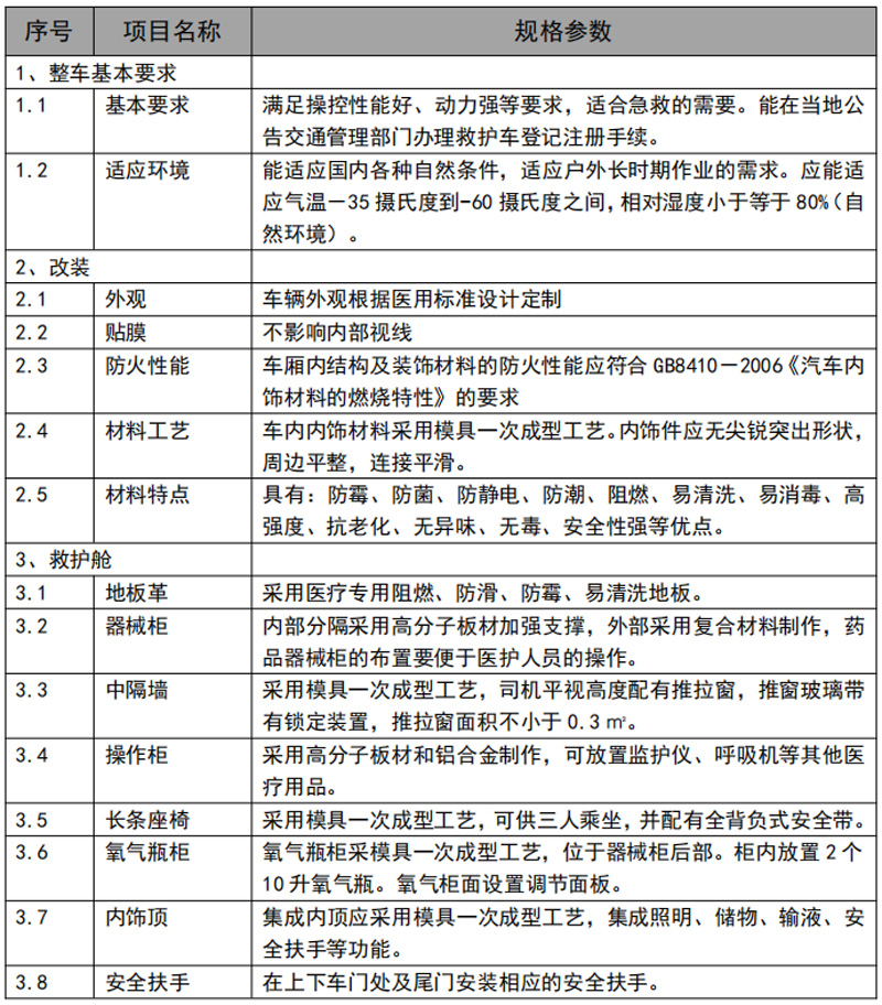
满足操控性能好、动力强等要求,适合急救的需要。能在当地公告交通管理部门办理救护车登记注册手续。可以使用各种自然环境使用,户外作业也不在话下。零下35度到60度都适应,小于80%湿度环境。符合GB8410- 2006 《汽车内饰材料的燃烧特性》的要求。内部分隔采用高分子板材加强支撑,外部采用复合材料制作,药品器械柜的布置要便于医护人员的操作。采用集成电路控制系统,触摸屏操作,可显示日期,时间,温度,湿度,时时监控电池电压,交流电压,消毒灯开关及消毒时间的自动控制,排风及进风控制,吸引器的控制,逆变器控制,照明灯控制。
显浩V348母婴救护车可以应用在多种场景,包括医院转运母婴病患、灾害现场急救、母婴保健等。

医院转运母婴病患
母婴救护车可以用于将母婴病人从分娩中心或医院转运到其他医疗机构,或者从其他医疗机构转运到更高级别的医疗机构。

现场急救
在分娩或者其他无法获得医疗设施的突发事件现场,母婴救护车可以派往现场,为母婴提供紧急医疗救援。

母婴保健
母婴救护车可以用于提供母婴保健服务,例如产前检查、疫苗接种、健康教育等。

突发事件处理
在灾难或其他紧急事件中,母婴救护车可以用于转运母婴病人,并为他们在灾难现场提供医疗援助。


宣讲培训
可以作为培训工具,深入下级单位、社区、基层等场所用于演示如何处理各种母婴健康问题,培训急救保健常识。



导航栏目



联系我们

联系人:13922709440 余先生

销售热线:0724-4016818

售后服务:19171569097

服务热线:400-800-8232

邮 箱:xianhao266@163.com

公 司:

地 址:湖北省钟祥市南湖新区协企联盟产业园C6栋


用手机扫描二维码关闭
二维码